App Design
Tic Tac Toe University
The assignment was to create a Tic Tac Toe app that is functional and is themed with the holiday that was given to us in class. The holiday that was chosen for me was graduation. So basically the goal was to succesfully create a Tic Tac Toe game that is graduation theme.
The approach I wanted to take was to incorporate popular aspects from graduation in order to bring the theme in. I as well studied a variety of Tic Tac Toe apps in which I observed that they have all have certain functional features that I wanted to incorporate the design. I wanted to emphasize mostly the usefuleness of the interface.
Graduation was a really interesting theme to study and design for. During my studies I obsereved a large amount of common elements that are relataed to graduation such as cap and gown, diplomas, confetti, etc. Which I decided to use to help strengthen my overall theme within the app.
Process
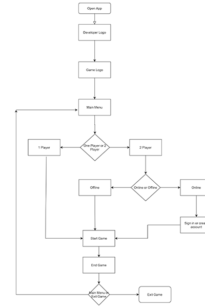
Wire Frames/Flow Charts/Prototypes
When working on my wire frames I wanted to focus strongly on the concept of having the ability to log-in to your account if your a returning player and to have a sign up option. I discovered a variety of apps use this method and it was something I really wanted to incorporate. The frame was designed simple and a bit more minimal for me to have a better way of making sure to map out the more important features before bringing in other ideas.
The flow chart I created as well takes inspiration from my wireframes that being that it is very simple and easy to understand. Simplicity in my opinion was the better route in situation becuase at times ideas can overflow too much and cause a mess so I decided to keep things simple to setup a framework for ideas.
Conclusion
Final Design
This project was a great learning experience to get to use different software such as XD. I as well was able to get a better understanding of what is functional and what isn't within an interface. Overall the project was a big learning experience in the understanding of creating interfaces and being able to combine it with a certain stye.
I believe the project was a succes and translates everything it needs to in a way that is clear and visually pleasing to othe user. Also I think the theme is consistent with the concept of graduation.



